github.com/google/syzkaller@v0.0.0-20251211124644-a066d2bc4b02/docs - go module viewer
github.com/google/syzkaller@v0.0.0-20251211124644-a066d2bc4b02/docs (about)
adding_new_os_support.md
akaros
bisect.md
ci.md
configuration.md
contributing.md
coverage.md
coverage_both.png
coverage_covered.png
coverage_not_instrumented.png
coverage_uncovered.png
coverage_weak-uncovered.png
darwin
db.md
freebsd
fuchsia
gvisor
hafnium
headerparser_usage.md
hub.md
internals.md
issue_template.txt
kfuzztest.md
linux
maintaining.md
netbsd
openbsd
process_structure.drawio
process_structure.png
program_syntax.md
prometheus.md
pseudo_syscalls.md
pull_request_template.txt
reproducing_crashes.md
research.md
setup.md
setup_syzbot.md
starnix
strace.md
syscall_descriptions.md
syscall_descriptions_syntax.md
syz-kfuzztest.md
syz_testbed.md
syz_verifier.md
syz_verifier_structure.png
syzbot.md
syzbot.png
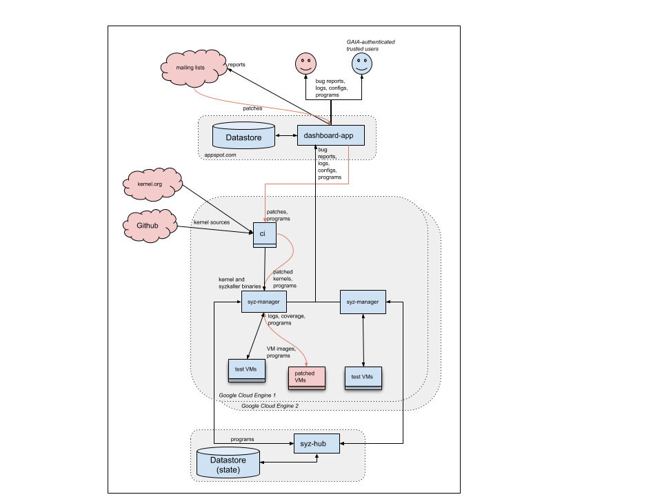
syzbot_architecture.png
syzbot_assets.md
talks.md
translations
troubleshooting.md
trusty
usage.md
windows